Objective

Lets understand this from a case study.

What did we learn?
Pain Points
Doesn’t know how many points he has.
No idea about “actual value” of points
Difficult redemption flow
Too much clutter in existing apps
Possible Solutions
A clear dashboard
Transparent value conversion
Simple redemption steps
A reward catalog that feels relevant
Few examples
Duo lingo
Gives streaks for daily practice
Makes you feel like you shouldn’t
miss a dayskins or items
Zepto
Gives points on every order
Discounts
Cred
Gives coins when you pay bills
Piles up every month and make
user feel valuableoffers/goodies
Why do apps do it?
Rewards keep you coming back because it
feels fun and beneficial almost like a game.
Lets Understand how Brands operate rewards systems.
CRED

CRED is a premium credit card payment platform that rewards financially disciplined users for paying bills on time.
Catergory
Fintech + Lifestyle Rewards
USP
Premium partnerships
Gamified tasks (Spin the Wheel, Jackpot).
Strengths
Smooth UX
Aspirational branding
Variety of offers.
Gaps
Rewards lack real monetary value
Mostly suits urban users.
Why Analysied
Shows experience-driven reward design.
And to me Cred feel a Premium App
Zomato

A food delivery platform that rewards regular users with discounts, Zomato Gold perks, and exclusive deals.
Catergory
Food Delivery + Loyalty
USP
Rewards linked to
immediate needs (food)
Strengths
Frequent-use rewards
Real savings
Personalised offers.
Gaps
Gold becomes expensive,
reward value inconsistent
Why Analysied
As a everyday user I noticed that it Shows
habit-driven reward design with
real-world urgency.
Google Pay

A UPI app that rewards everyday transactions with instant scratch cards and cashback.
Catergory
Payments + Cashback
USP
Instant cash rewards tied
to daily payments.
Strengths
Very easy to use
Cash value feels real
Universal audience
Gaps
Cashbacks reduced
Rewards depend on luck
Limited variety
Why Analysied
Represents value-driven reward design.
Since Gpay is my everyday payment app, for me
it made more sense to include the analysis here
Things we know.
Rewards are not a priority for banks.
Every bank uses a different point system.
Older core banking systems don’t support real-time reward.
Security and data concerns slow down innovation.
Unified Multi-Bank Rewards Dashboard
An app where user with HDFC, ICICI, and SBI credit cards can instantly sees their total reward balance, expiry timelines, and redemption options for each card, all in one intuitive dashboard, without needing to log into multiple bank portals.
Dynamic Reward Nudges & Smart Notifications
Proactively notify users when their points are idle or about to expire.
Example: “Your ICICI points worth ₹350 will expire in 7 days, redeem on Uber or BigBasket now.”
A single tap on the notification lets them redeem directly within seconds.
Per-Card Insights & Gamified Engagement
A “My Cards” section, users can view a visual breakdown of their earned vs. redeemed points, track redemption ROI, and monitor unused balances.
This gamified “Reward Score” motivates users to make smarter redemption decisions and stay consistently engaged.
Introducing

Rewarded
A single mobile app that automatically syncs with multiple credit cards, shows total points across banks, gives personalised insights, and allows users to redeem points through a unified rewards store.
With Rewarded, users can:
Track multiple credit card points in one place
Get real-time ROI insights and personalized redemption suggestions
based on spending habits.Enjoy flexible choices
convert points into vouchers, travel bookings, cashbacks
proactive alerts for expiring points.

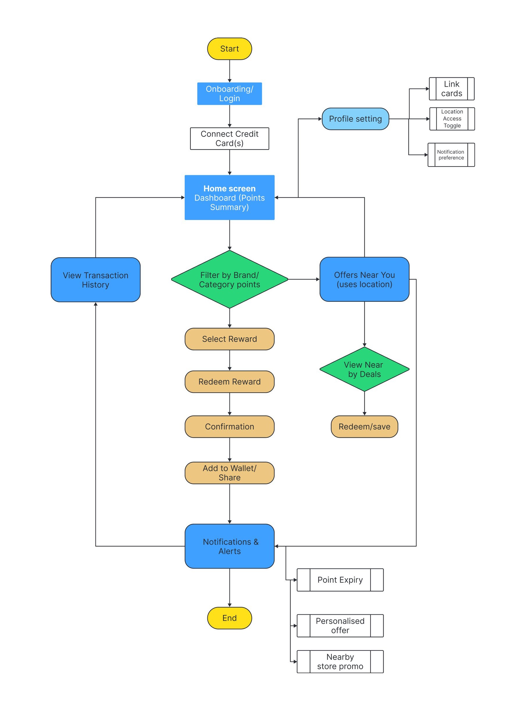
User flow
Initial Sketches





Iterations
















Final Design





Line height and paragraph spacing for body text is : 1.4 x font size
Body
14 px
16 px
18 px
20 px
Font size
Small Text Bold
Small Text Regular
Normal Text Bold
Normal Text Regular
Medium Text Bold
Medium Text Regular
Large Text Bold
Large Text Regular
Name























